Página en Construcción hasta el 30 de abril 2026
Leer más
Envíos a todo Chile
Leer más
Descripción

Descripción

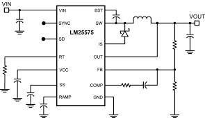
Regulador conmutado LM25575, DC-DC step-down (buck) de 0,5 A, con tensión de entrada de 6 V a 75 V, tensión de salida ajustable de 1,225 V a 70 V, frecuencia de conmutación programable de 50 kHz a 600 kHz y encapsulado HTSSOP-16 para montaje superficial SMD, fabricado por Texas Instruments. Ofrece amplio rango de entrada, compensación externa programable, protección integrada por sobrecorriente y sobretemperatura, ideal para fuentes conmutadas de alta tensión de entrada, reguladores industriales, telecomunicaciones y equipos que requieran conversión DC/DC eficiente en rangos de tensión elevados con pocos componentes externos.
Detalles
Archivos
|

LM25575